Topics for Projects
(last change: November 29, 2024)
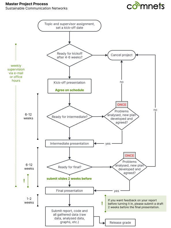
The process of completing a master project (aka mini project) with the ComNets department is visualised on the left (click to enlarge). The process for master thesis is dictated by the examination regulations and does not need further explanation.
Please use the project’s email address for all communications, as contacting individual supervisors may result in delays. To expedite the evaluation process, please include your CV and recent transcripts. Additionally, we expect you to have completed the relevant ComNets lectures with for the project you are applying for with good grades. Thank you!
ComNets student jobs for Bachelor and Master students
ComNets sucht fortgeschrittene Studierende, die Spaß daran haben, beim der Grundlagen der
Informatik - Python Programmierung, zu helfen:
Tutor:in - Studentische Hilfskraft für Lehre in Grundlagen der Informatik
Student projects
We are offering topics to interested Bachelor and Master students from all the projects listed below. If you are interested in one of the projects and would like to work with us, please send a mail to the projects address telling us which project you would like to work on and what aspects you are especially interested in.
If you are interested and you are a student of University of Bremen, please mail us with your CV and recent transcript.
All IoT projects require regular in-person attendance at a general meeting, currently held every Thursday at 9:15 AM. For more information, please contact the supervisor.
Projects at ComNets

MoleNet
Design, Performance Analysis and Applications of Wireless Underground Sensor Networks
Wireless Underground Sensor Networks (WUSNs) allow for the deployment of sensing devices where an over-the-ground installation would be difficult, e.g. in the area of agriculture, environmental monitoring, smart cities etc. WUSN devices and the communication they use however have to face harsh conditions such as a humid environment with varying and often difficult signal propagation characteristics. Since the devices are buried into the ground and cannot be frequently accessed, a long battery lifetime is also desired.
In the MoleNet project, we look at WUSN devices at different stages. We design the hardware using low-energy microcontrollers and providing interfaces for various types of sensors. We develop algorithms and software which control the communication and data collection, and we deploy nodes in the field for different applications. We measure the performance of the nodes w.r.t. the quality and reliability of the communication and develop methods for efficient power management to extend the battey lifetime.
In the scope of the MoleNet project, we are continuously looking for motivated students with good knowledge of hardware development and/or programming and setting up testbeds. Dependent on the type of work, a task can be arranged as a Bachelor/Master project or thesis, or as a student job.
References:
Supervisor: Jens Dede

Reliabitat
Improving Reliability of Monitoring Systems in Extraterrestrial Habitats
As humanity prepares for the challenges of establishing a civilization on Mars, the development of extraterrestrial habitats is a critical step. These habitats must ensure safety and reliability for their occupants. The ‘Moon and Mars Base Analog’ (MaMBA) at the Center of Applied Space Technology and Microgravity (ZARM), University of Bremen, is a prototype habitat designed to enable future exploration missions [1].
A crucial component of such habitats is the onboard monitoring system, which safeguards astronaut well-being. These systems rely on wireless sensor nodes with significant resource constraints. Fault detection in these nodes is a critical challenge, particularly given the large-scale deployments required in IoT-based systems [2,3]. Early fault detection is essential to prevent node failures and enhance overall system reliability [4,5].
In this project, we explore innovative approaches to improve the reliability of monitoring systems in extraterrestrial habitats. The project focuses on designing fault detection mechanisms tailored for resource-constrained sensor nodes, ensuring timely identification and mitigation of issues. Students with expertise in IoT, wireless sensor networks, and software programming (Python, C++, Arduino) are invited to contribute through Bachelor/Master projects, theses, or student jobs. Knowledge of ML and DL is an added advantage.
References:
- Humans on Mars Initiative
- Reliability Analysis of Monitoring System for Extraterrestrial Habitat using CTMC and Empirical Evaluation (2023)
- Integration of a Photobioreactor into the MaMBA Facility as Part of a Human-centered Life Support System (2023)
Supervisor: Saurabh Band

Vehicular Networks
Road safety has become a critical concern in recent decades due to the increasing number of vehicles, which has led to a corresponding rise in traffic accidents. The global vehicle population is projected to grow from 1 billion in 2010 to 2 billion by 2030. This anticipated growth is expected to result in higher accident rates and substantial economic costs.
A promising approach to address these limitations is the deployment of Vehicular Ad Hoc Networks (VANETs), which enable vehicles to communicate and share information in real-time. In Europe, the European Telecommunications Standards Institute (ETSI) is responsible for standardizing VANET protocols. ETSI has developed various safety-related message standards for the facilities layer of ITS G5. Among these, Collective Perception Messages (CPMs) are considered pivotal for enhancing vehicular safety. In ComNets, we are currently working on optimization techiques for CPM standard with simulations and mathematical modeling.
References:
- A Survey on Mobile Road Side Units in VANETs (2022)
- Improving Road Safety at Intersections with Collective Perception (2022)
- Advancing urban mobility in developing countries: A mobile RSU approach for sustainable transportation (2024)
Supervisor: Thenuka Karunathilake
Modeling of Wireless Link Performance Using Machine Learning
Network-level simulators such as OMNET include full-featured stacks for the simulation of the link layer, physical layer and radio channel model. While this allows for a precise computation of the performance of bearer technologies such as WLAN or LoRa, it is on the other hand very time-consuming. At the same time, the aim of network simulations is usually not the performance analysis of the bearer technology itself, but of higher-layer protocols for forwarding or transport of data.
In this project, the aim is to accelerate simulation runs by deploying machine learning. The machine learner predicts the performance of the wireless links for a given scenario of wireless stations. The performance metrics such as delay or packet loss rates which it predicts are then handed over to the network layer.
This project can be arranged as a student project or Master thesis. Experience with the OMNET simulator is required, so it is recommended to attend our Network Simulaion course beforehand, Solid programming skills in C, C++ or Python are required dependent on the particular task.
Supervisor: Andreas Könsgen

inbaverSim
Modeling and Simulating Solutions for an Information-centric Internet of Things
Information-centric networks (ICNs) are well-suited for the rapidly expanding Internet of Things (IoT) as they shift the network focus from host-centric communication to datacentric dissemination. Aligning with the fundamental nature of IoT applications, they effectively address the massive volumes of data that challenge traditional IP-based architectures. Research has highlighted ICNs' potential to overcome IoT challenges, pointing out features such as in-network caching, enhanced scalability, mobility support, improved security, and simplified data access mechanisms that make ICNs a promising architecture for meeting the demands of IoT networks.
The IoT introduces unique communication traffic patterns characterized by frequent, small data transmissions from many devices. These patterns often utilize machine-to-machine (M2M) and publish-subscribe models, unlike traditional networks that handle larger and less frequent exchanges between fewer devices. These patterns pose scalability, energy efficiency, and network congestion challenges, necessitating new networking approaches tailored to the IoT's requirements.
Due to the importance of scale in evaluating information-centric IoT systems, modeling and simulations serve as the foundation for assessing potential solutions. The inbaverSim model framework for OMNeT++ offers the tools to model and simulate large-scale IoT networks effectively. Students aiming to work on their Master projects or theses in this area must have completed the Network Simulation Theory and Emerging Network Concepts courses to gain experience modeling and simulating with OMNeT++ and the inbaverSim framework. This prerequisite ensures they are well-prepared to tackle the complexities of large-scale IoT network simulations.
Supervisor: Asanga Udugama

AquAlert
Water Quality Monitoring and Pollution Localization
Water pollution is a significant global issue and efforts are required to prevent it or mitigate its effects, as highlighted by the UN Sustainable Development Goals 3, 6, and 14. In the AquAlert project, we are aiming to develop novel methods for monitoring water quality and localizing sources of pollution in water bodies. A special focus lies on point-sources and rivers. The scope of the project includes IoT, sensors, design and testing of monitoring stations, machine and deep learning for parameter prediction, simulation of pollution behavior, and data analysis.
References:
- Where does that even come from?! Localizing Water Pollution through IoT and Modeling (2024)
- IoT-Based Anomaly Detection for Identifying Point Sources of Water Pollution (2024)
- AquAlert GitHub
Supervisor: Jens Dede

AssureSense
The project focuses on detecting faulty sensor data in real-time systems to ensure the reliability and accuracy of Internet of Things (IoT) applications. Faulty sensor data, often caused by hardware malfunctions, environmental interference, or network issues, can lead to inaccurate analyses, suboptimal decision-making, and system instability. Addressing this challenge involves designing a robust framework capable of identifying anomalies in sensor outputs while maintaining computational efficiency, especially for low-power edge devices.
In this project, we explore innovative approaches for ensuring the reliability of IoT applications by designing efficient fault detection solutions for resource-constrained IoT edge devices. Students have the flexibility to focus on different types of IoT-based applications, such as developing fault detection solutions for image-processing tasks or working with sensor data, including temperature, humidity, or motion readings. The proposed model must be tested with other well-known fault detection models using publicly available online datasets to evaluate its performance. To enhance the model's utility, we will also focus on explaining its decisions by identifying the features that contribute most to the fault-detection outcomes. This project welcomes students with a background in IoT, deep learning, and software programming (Python, C++, Arduino) to contribute through Bachelor/Master projects and theses.
References:
- AssureSense: A Framework for Enabling Sensor Fault Detection in Low-Power IoT Edge Devices (2024)
- Sensing the Unknowns: A Study on Data-Driven Sensor Fault Modeling and Assessing its Impact on Fault Detection for Enhanced IoT Reliability (2024)
- Poster: Camera Tampering Detection for Outdoor IoT Systems (2024)
Supervisor: Shadi Attarha

mAInZaun
The mAInZaun Project is a collaborative research initiative involving the University of Bremen, the Justus Liebig University Giessen, and the company RoFlexs GmbH. The project aims to develop an intelligent pasture fence that utilizes artificial intelligence (AI) and sensor technology to detect and deter predators, particularly wolves, thereby enhancing the protection of grazing livestock and promoting coexistence between humans, domestic animals, and predators. The system is designed to recognize approaching predators like wolves and employ various deterrent measures
The key objectives of the mAInZaun Project include:
Developing a self-sufficient, flexible, and easily deployable system suitable for continuous outdoor use.
Ensuring the system operates independently of external power sources and does not rely on existing communication infrastructure.
Achieving high reliability in detection and deterrence while maintaining robustness against sensor failures or tampering.
Providing a cost-effective, digitally controllable, and energy-efficient solution that can serve as a recognized supplement to traditional fence systems.
In the context of the project, we offer a diverse range of student topics spanning areas such as image processing, artificial intelligence, hardware design, and low-power data processing, among others. These topics are designed to provide hands-on experience with cutting-edge technologies and practical applications in real-world scenarios. Depending on the specific topic, students may work on developing advanced algorithms for image analysis, implementing AI models for object detection or classification, designing and optimizing embedded systems, or exploring techniques for energy-efficient data processing.
We require foundational knowledge and skills in programming languages such as Python and C, as well as experience with embedded systems, GPU-Cluster processing, or related technologies. Familiarity with tools and frameworks for AI and image processing (e.g., TensorFlow, PyTorch, OpenCV) or experience with hardware interfaces and low-level debugging will be highly advantageous. These projects offer an excellent opportunity to deepen technical expertise, contribute to innovative research, and gain insights into interdisciplinary collaboration within a cutting-edge technological framework.
References
- From Pasture to Cloud: AI-Driven Predator Deterrence with Local Action and Cloud-Linked Alerts
- Animals in the Wild: Using Crowdsourcing to Enhance the Labelling of Camera Trap Images
- AI in the Wild: Challenges of Remote Deployments
Supervisor: Jens Dede

VerZi
Automatic Behavior Assessment in Dairy Goats
The group housing of livestock in any housing system harbors the potential for competition for scarce resources such as the best resting place, the watering place, or the feeding place. In addition, there are situations in which this competition is intensified by technical disturbances and biological processes in the context of mating behavior. In all animal species, the agonistic interactions resulting from competition entail an increased risk of injury for conspecifics and the humans handling the animals.
The VerZi project aims to automate the process of herd monitoring with the help of artificial intelligence (AI), signal conspicuous animal behavior to the owner, and document the events automatically. This gives farmers a tool that enables them to evaluate the effectiveness of their measures.
Developing AI models to detect animal behavior requires collecting and preprocessing data, such as video data, while considering ethical implications. Next, suitable AI techniques are selected, and models are designed and trained using labeled datasets, with their performance validated and tested using metrics like accuracy and precision. Once trained, the models are deployed in real-world systems, like monitoring tools, and are continuously monitored and updated to ensure accuracy.
Students interested in working for their Master projects or Master Theses in this project should have a strong foundation in Python programming and basic software engineering principles to implement AI models in PyTorch or TensorFlow effectively. A background in linear algebra, calculus, and statistics is necessary for understanding the mathematical underpinnings of neural networks. Familiarity with data preprocessing techniques and working with large datasets are also crucial. Additionally, experience with version control, cloud computing environments, and GPU acceleration can significantly enhance students' capability to build and optimize the AI solutions required in this project.
Supervisor: Asanga Udugama
Ongoing student projects
Student | Supervisor | Title | In cooperation with |
|---|---|---|---|
Pydi Sai Charan Polubothu | Saurabh Band | Automated tool for Event Logger | |
Jan Wiers | Shadi Attarha | Unsupervised deep-learning-based anomaly detection for Time-series sensor measurements | |
Pabasara Bandara | Andreas Könsgen | Soil condition monitoring with WLAN signals |
The student researcher job openings are generally open only for students of the University of Bremen. If you are interested in one of our student thesis topics and you are not a student of University of Bremen, please first contact Prof. Förster in her Zoom office hours, see the headline “Office hour Anna Förster” on the main page for the schedule.
Finished projects
Student | Year of Completion | Title | In cooperation with |
|---|---|---|---|
Sneha Kulkarni | 2024 | CCN Forwarding for the Internet of Things |
|
Wiebke Hoes | 2024 | Experimental Comparison between LoRa and RF |
|
Lukas Herfurth | 2024 | Autonomous sea ice monitoring system | AWI |
Kanaga Shanmugi | 2024 | Securing Outdoor Surveillance: A Smart Camera Project with Intelligent Threat Detection and Alert Mechanisms | |
Maneesha Churathundil Mani | 2024 | Water Quality Parameter Analysis and Prediction Modelling | |
Syeda Tajkia Zareen | 2024 | A Framework for Sensor Monitoring and Suspicious activities Detection | |
Uzmasaman Chanderki | 2023 | ||
Srikanth Malineni | 2023 | Predicting Resource Usage in Network Simulations | |
Sanaz Afzali | 2023 | ||
Saad Khan | 2023 | ||
Okoli Benson | 2023 | Generic BLE Link Layer for OPS/OMNeT++ | |
Rida Saghir | 2023 | ||
Nikola Philipp | 2022 | ||
Sowmia Suresh Kumar | 2022 | ||
Eenesh Chavan & Dhruv Patel | 2022 | Smart Communication Environment for Extraterrestrial Habitats | |
Yogesh Kapoor | 2022 | Autonomous underwater sensor system for coral reef eutrophication monitoring: IoT System Design | Faculty 4, Faculty 2 |
Akhil Simha Neela | 2022 | Evaluating Proposed Mechanisms for Content Retrievals in CCN based OppNets | |
Issaree Khattiwiriyapinyo | 2022 | ||
Srikanth Malineni | 2022 | ||
Sadiq Idris | 2022 | Comparative Study of Simulators for Internet of Things and Wireless Sensor Networks | |
Abdullah Muslim | 2022 | Extension of TCP for space applications | |
Rida Sagheer | 2022 | Comparative Study of Simulators for Vehicular Networks | |
Sanaz Afsali | 2022 | TSCH-Implementation in OMNeT++ | |
Benedikt Caspari | 2022 | Konzeption und Implementierung eines Front End und eines Interfaces für ein Content Curation System | |
Ravali Mummadi | 2022 | Analysis of Popularity of Content using Twitter Data | |
Justin Kleihauer | 2021 | ||
Marcel Wielki | 2021 | ||
Malavika Unnikrishnan | 2021 | Wireless Communication Technologies for the Moon and Mars Base Analog (MaMBA) | ZARM |
Julian Block | 2021 |
Student Author(s) | Year | Title |
|---|---|---|
M. Gellhaar | 2016 | Design and Evaluation of Underground Wireless Sensor Networks for Reforestation Monitoring |
B. Khalilov | 2017 | |
M. Cetinkaya | 2018 | An RFID Based Secure Key and Configuration Distribution for Contiki |
T. Karunathilake | 2019 | |
K. Qayyum | 2020 | |
T. Karunathilake | 2021 | LoRa-DuCy: Duty Cycling for LoRa-Enabled Internet of Things Devices |
S. Afzali | 2021 | On the Resilience of Opportunistic Networks against DoS Attacks |
Y. Dalpathadu, | 2021 | Disseminating Data using LoRa and Epidemic Forwarding in Disaster Rescue Operations |
Y. Dalpathadu, | 2021 | Demo: Using LoRa Communications and Epidemic Routing in Disaster Rescue Operations |
Sadiq Idris | 2022 |

