Funding Opportunities

Deadlines for submission
- 31.1.2025
- 30.4.2025
- 31.7.2025
- 31.10.2025
It is strongly recommended to contact Hanna Lührs already in the preparation stage of the proposal.
Submit your application through the following link: Research Grant Application Form
Contact
Dr. Hanna Lührs
Universität Bremen
IW 3, Büro 2230
Am Biologischen Garten 2
28359 Bremen
Tel: +49 421 218 64580
E-Mail: MAPEX
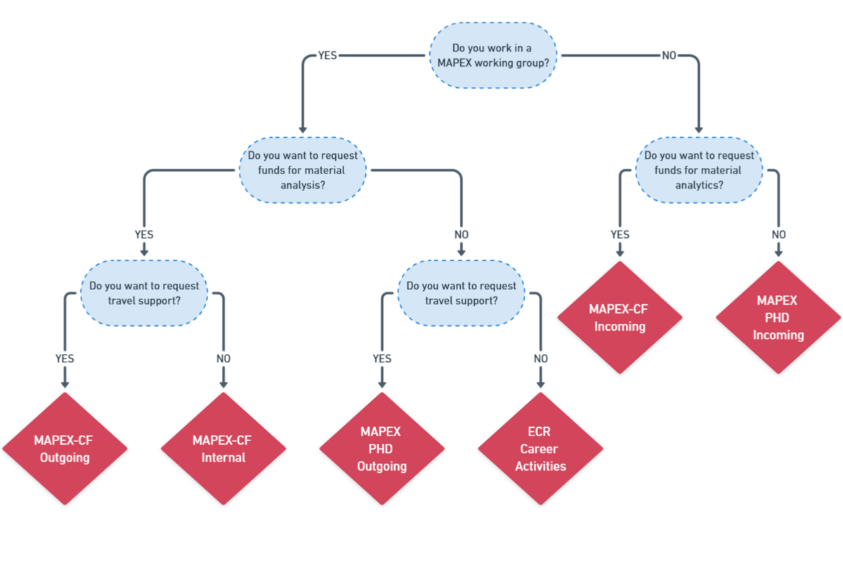
Which MAPEX Funding Opportunity Should You Apply For?
The MAPEX Center for Materials and Processes invites Early Career Researchers (master students close to graduation, doctoral researchers,postdocs) and MAPEX members to apply for research grants.
This diagram will help you determine which MAPEX funding opportunity you are eligible for. Follow the steps based on your needs to find the right category to apply for.

Research Grant For Early Career Researchers


MAPEX PHD Incoming
- International doctoral candidates
- Short-term research stay in Bremen
- One week to one month
- Travel and subsistence support up to 2.300 €


MAPEX-CF Incoming
- ECRs from outside of MAPEX
- Short-term research stay with materials analysis in the MAPEX-CF
- Travel and subsistence support up to 2.300 €
- Support for analysis up to 2.000 €


MAPEX PHD Outgoing
- Doctoral candidates of MAPEX members
- Short-term research stay abroad
- One week to one month
- Travel and subsistence support up to 2.300 €


MAPEX-CF Outgoing
- ECRs from MAPEX
- Short-term research stay with materials analysis outside the MAPEX-CF
- Travel and subsistence support up to 2.300 €
- Support for analysis up to 2.000 €


ECR Career Activities
- Groups of about 5 ECRs from MAPEX
- Career-related activities, e.g. inviting guest lectures, workshops, or similar events
- Encourages interfaculty collaboration


MAPEX-CF Internal
- ECRs from MAPEX
- Additional materials analysis in the MAPEX-CF
- Financial support is provided for analysis costs up to 2.000 €
- Supports doctoral or master’s research
Funding for Interdisciplinary Activities
Only available for MAPEX members (PIs, AIs, and ECIs)


Scientific Events
- All MAPEX members (PIs, AIs, and ECIs)
- Interdisciplinary scientific event or workshop
- Funding workshop costs up to 3.000 €


Impulse Projects
- All MAPEX members (PIs, AIs, and ECIs)
- Must include an ECI
- New interdisciplinary collaboration between MAPEX members
- Up to 5.000 € support per project
© Noha Mahmoud ElRashidy
© Marcos Luginieski
Marcos Luginieski from Brazil visiting Prof. Dr. Björn Lüssem's group at the Institute for Microsensors, Actuators and Systems (IMSAS)
© Prashansa Gupta
Prashansa Gupta from India visiting Dr. Katharina Koschek at Fraunhofer IFAM
© Blas Ilich Martinez Godinez
Blas Ilich Martinez Godinez from Mexico visiting Prof. Dr. Björn Lüssem's group at the Institute for Microsensors, Actuators and Systems (IMSAS)
© Tiago Ramalho

